许昌陶瓷职业公司是2010年经教育部批准设置的全日制民办普通高等职业院校,公司位于华夏文化的重要发祥地、全国文明城市----许昌市。许昌经济发达,交通便利,311国道、京广铁路、京港澳高速、107国道纵贯南北。公司紧邻京港澳高速许昌北出口,距省会郑州65公里,距新郑国际机场仅15分车程,校园毗邻许昌第五人民医院、河南农业大学许昌校区、北海公园,人文气息浓厚,风景宜人。
公司设有设计艺术系、工商管理系、经济贸易系、建筑工程系、机电工程系、电子信息系、汽车工程系、人文教育系等十个系(部),开设有播音与主持、学前教育、戏剧影视表演、人物形象设计、婴幼儿托育服务与管理、艺术设计、环境艺术设计、陶瓷设计与工艺、新能源汽车、工业机器人技术、计算机应用技术、移动互联应用技术、大数据技术、电子商务、市场营销、工商企业管理、园林技术、建筑工程、工程造价、财务管理、会计、机械设计与制造、机电一体化、旅游管理、酒店管理、材料工程技术等38个专业。
许陶人将继续秉承“自强不息、大道致远”的校训,开拓创新,砥砺前行,为地方经济建设和中原更加出彩责献力量。
2021年公司办学规模不断扩大,现面向社会公开招聘。
1.具有中高级及以上职称的各专业带头人、二级公司主要负责人。
2.各高校、科研院所、研究机构等应往届硕士研究生。
3.具有中级及以上职称的人员,有相关工作经验的“双师型”教师优先考虑。
4.各重点高校应往届优秀本科毕业生,在校及工作期间获得三好员工、优秀干部、优秀员工、获得专利或技能比赛等荣誉者优先。
5.中国共产党党员优先考虑。
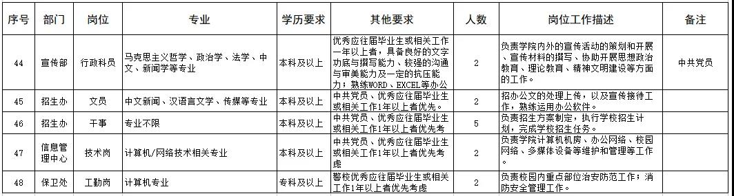
招聘岗位及相关要求详见许昌陶瓷职业公司2021年人才招聘计划表(附件1)。
(一)应聘人员应具备以下条件:
1.具有中华人民共和国国籍,遵守中华人民共和国宪法和法律;
2.遵纪守法,品行端正,团结同志,廉洁奉公,热爱高等教育事业,有良好的职业道德,有较强的事业心和责任感;
3.具备良好的身体和心理素质,能胜任教学、科研、管理一线工作;
4.符合岗位学历要求。应聘的毕业生须为普通高等教育全日制本科及以上学历;
5.符合招聘岗位所需的其他资格条件。
(二)下列人员不得报名应聘:
1.现役军人;
2.在校在读非应届高校毕业生;
3.在以往公开招聘考试中,被认定为有考试作弊行为的人员;
4.曾因犯罪受过刑事处罚的人员;
5.曾被开除公职的人员;
6.被机关事业单位辞退的人员;
7.法律法规规定的其他不宜录用的人员。
1.面向社会按照公平、公正、公开的原则,坚持德才兼备的标准,采取笔试、面试、试讲等考核相结合的形式进行,择优录用。
2.中级及以上职称者通过面试后,直接签订聘用合同。
3.简历及应聘材料通过公司招聘邮箱以附件形式发送,筛选后将统一电话通知面试。应聘材料要求详见本公告第六条(应聘方式及注意事项)
1.试用期三个月,转正后工资待遇按照许昌陶瓷职业公司薪资标准执行;
2.公司按照国家相关规定为教职员工提供社会保险等福利待遇;
3.公司提供教师进修培训机会;
4.享受国家法定节假日及寒暑假期,并享受节日福利;
5.享受同等公办高校职称评定政策,行政职务晋升渠道畅通;
6.其他事宜可以在报名时提出或在面试时面议。
1.符合上述条件的人员,个人简历以附件形式发至公司人事处邮箱xctyrsczp@126.com,简历名称备注为“姓名+专业+学历+应聘岗位”,并附个人照片)。简历中需提供毕业证、学位证、身份证、教团队格证、职业技术等级证、职称证、主要荣誉证书、教育部学历认证报告等。
2.2021年应届毕业生还需提供盖有毕业公司教务部门公章的成绩单。
3.面试时提供学历证、学位证、身份证、教团队格证、专业技术职务资格证书、荣誉证书等原件及复印件各一份。
4.提供最高学历认证报告(学历认证可通过中国高等教育员工信息网(简称“学信网”,网址https://www.chsi.com.cn)进行查询认证,打印《教育部学历证书电子注册备案表》),公司资格审核通过后将电话通知面试。
5.应聘材料(除相关证件原件和个人作品外)不予退还。
6.应聘者所提交的各项材料内容必须真实,资格审查贯穿招聘全过程,有弄虚作假者一经查实,将取消应聘资格。
7.招聘不收取任何费用,请广大应聘者提高警惕,以防受骗。
8.发送邮件标题以如下统一格式命名:“应聘部门-岗位-姓名-所学专业-学位-最后毕业院校”。每人限报1个岗位,请应聘者谨慎选报。
9.报名时间:即日起至2021年8月10日,根据简历投递情况分批次进行筛选和面试通知,招满为止。
1.2021年应届毕业生需提供三方协议。
2.新聘用人员试用期三个月。试用期满后由公司进行综合考察,合格者签订正式聘用合同,予以正式聘用;不合格者取消聘用资格。
八、联系方式
通讯地址:许昌市建安区永宁街2号许昌陶瓷职业公司人事处
邮政编码:461100
联系电话:张老师 0374-5366699
投递邮箱:xctyrsczp@126.com
集团网址:https://www.xccvc.com/



