为大力实施人才强县战略,贯彻落实《中共襄城县委襄城县人民政府关于深入实施“金襄英才计划”的意见》(襄发〔2020〕15号),吸引集聚更多优秀人才来襄就业,助力襄城经济社会高质量发展,经县委研究,决定面向社会公开引进一批急需紧缺高层次人才,现将有关事项公告如下:
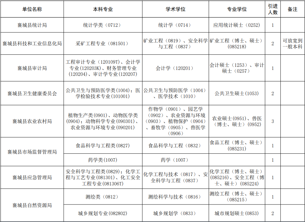
计划引进49人,详见《2021年襄城县事业单位公开引进急需紧缺高层次人才计划表》(附件1)。




全日制博士研究生、硕士研究生及“双一流”建设高校、原“985”“211”高校全日制本科毕业生和副高级职称以上专业技术人员,个别急需紧缺专业可放宽至普通高校全日制本科毕业生。
(一)报名人员需具备下列条件:
1.具有中华人民共和国国籍;
2.拥护党的路线方针政策,遵纪守法,品行端正;
3.身体健康,事业心强,自愿到基层工作,有奉献精神,服从组织安排;
4.全日制博士研究生或副高级职称以上人员年龄在40周岁以下(1981年1月1日以后出生),全日制硕士研究生年龄在33周岁以下(1988年1月1日以后出生),全日制本科毕业生年龄在25周岁以下(1996年1月1日以后出生)。
(二)有下列情形之一者不得报名:
1.刑事处罚期限未满或者涉嫌违法犯罪正在接受调查的人员;
2.尚未解除党纪、政务处分或正在接受纪律审查的人员;
3.五年内在各级公务员招录、事业单位公开招聘考试中被认定有舞弊等严重违反招聘纪律行为的人员;
4.襄城县机关事业单位在编的工作人员;
5.其他不符合引进资格条件的。
本次引进高层次人才工作分为报名、资格审查、考试、体检、考察、公示、聘用等程序。
(一)报名和资格审查
1.报名方式:现场报名或网上报名,每人限报一个岗位。
(1)现场报名
报名地点:襄城县委县政府综合办公大楼9楼903房间。
报名时间:2021年4月19日—4月30日(上午8:00-12:00,下午14:30-17:30)。
(2)网上报名时间:自公告发布之日到2021年4月30日下午17:30截止。
2.报名者根据报考岗位要求提供以下材料:
(1)《2021年襄城县事业单位公开引进急需紧缺高层次人才报名表》(附件2)一式两份;
(2)近期同版正面免冠1寸彩照6张,网上报名人员须提供电子照片;
(3)有效期内的第二代身份证;
(4)相应岗位要求的学历学位证书(留学人员应提供教育部留学服务机构出具的国外学历学位认证书)、学历认证报告,副高级以上职称需提供相关证书;
(5)应届毕业生暂未取得毕业证、学位证的,须提供毕业院校开具的毕业生就业推荐函;
(6)在职人员须提供单位同意报考证明。
3.现场报名人员需提供上述报名材料原件及复印件,网上报名人员可将上述报名材料的原件进行扫描打包(以“报考单位+姓名”命名)发送到指定邮箱(xcxrck@163.com)。
4.资格审查。考生可在提交报名申请后及时登录襄城县人民政府网,查看是否通过资格审查。
5.领取笔试准考证时间、地点另行通知,请关注襄城县人民政府网。
6.各引进岗位的报名人数与拟引进人数的比例原则上不低于3∶1,达不到3∶1的,经研究后,可适当降低开考比例。
(二)考试
1.笔试
(1)笔试科目为《公共基础知识》,满分为100分;
(2)考试时间和地点:详见准考证;
(3)报考者携带笔试准考证和本人有效身份证,按照准考证上确定的时间、地点和相关要求参加考试。
2.面试
根据笔试成绩,按引进岗位1:3的比例从高分到低分确定面试人员。参加面试人员不能形成竞争的(即实际参加面试人数与拟引进人数的比例未超过1:1的),组织实际参加人员面试。
面试采取结构化面试的方法进行,满分为100分。
进入面试人员须参加面试资格确认。参加面试资格确认人员需持本人有效身份证和笔试准考证等原件参加资格确认,网上报名人员还需提供报名时提交的相关材料原件,尚未毕业的应届毕业生须于2021年7月31日前取得毕业证,未如期取得毕业证的取消聘用资格。面试资格确认的时间、地点在襄城县人民政府网站公布。对面试资格确认合格的人员发放面试通知书,逾期不到的,视为自动放弃面试资格。
3.考试总成绩计算方法
考试总成绩=笔试成绩×40%+面试成绩×60%
各项成绩均计算到小数点以后两位数。
本次考试不指定考试辅导用书,不举办也不委托任何机构举办考试辅导培训班。
(三)体检和考察
1.根据考试总成绩从高分到低分等额确定体检人员。体检标准参照《公务员录用体检通用标准(试行)》(国人部发〔2005〕1号)有关规定进行体检。总成绩并列的,取面试成绩高的进入体检。体检不合格或考生自愿放弃出现岗位空缺时,按照同一岗位考试总成绩从高分到低分依次递补。
2.对体检合格人员进行综合考察。考察采取个别谈话、实地调查、查阅档案、综合评估等方式进行。主要考察拟引进人员的政治思想表现、业务能力、工作实绩等情况。考察不合格或考生自愿放弃出现岗位空缺时,按照同一岗位考试总成绩从高分到低分依次递补。
(四)公示与聘用
1.根据考察结果确定拟引进人员,经审核后,在襄城县人民政府网站公示拟引进人员名单,公示期为5个工作日。
2.公示期满无异议的,由用人单位按照相关规定程序与被引进人员签订聘用合同,服务期不少于5年。
1.引进人员按规定纳入全供事业编制管理。
2.引进人员按照事业单位工作人员设岗聘用并核定工资待遇。一是引进的全日制博士研究生,试用考察期1年,享受七级职员工资待遇,试用考察期满,经考核为称职以上等次的,享受六级职员工资待遇;二是引进的全日制硕士研究生,试用考察期1年,享受八级职员工资待遇,试用考察期满,经考核为称职以上等次的,享受七级职员工资待遇;三是引进的全日制本科毕业生,按照事业单位工作人员同等条件的工资标准执行。
3.对引进到襄城县的省辖市属及以上单位具有高级专业技术职务的人员可不受本单位专业技术职务结构比例、最高等级和岗位数额限制评聘相应专业技术职务。对引进到襄城县的省辖市属及以上单位具有高级职称的人员或硕士研究生以上学历的专业技术人才可不受单位岗位结构比例限制、提前一年申报高级职称。
4.本次引进的高层次人才可参评“金襄英才计划”,经评审认定后,可享受高层次人才的相关待遇(博士研究生给予人才补贴5万元、硕士研究生给予人才补贴2.6万、一流高校本科毕业生给予人才补贴2万元、一流专业高校本科毕业生给予人才补贴1.6万元、急需紧缺专业高校本科毕业生给予人才补贴1万元,同时享受成长关怀、生活关心、家属关照等相关待遇)。
1.引进工作要坚持“公开、公平、公正”,严格按照政策规定、引进方案、引进程序和条件标准履行职责,对违纪违规行为将按照相关规定追究责任。
2.公开引进工作实行回避制度。应试人员与公开引进工作人员或引进单位负责人员有直系血亲关系、夫妻关系、三代以内旁系血亲以及近姻亲关系的,应依规实行回避。
3.公开引进工作的组织实施应全面落实“信息公开、过程公开、结果公开”要求,及时发布引进公告、资格审查、笔试、面试、体检与考察、聘用等各环节应该公开的信息,自觉主动接受社会各界和群众的监督。
4.本次报名资格审查工作贯穿于公开引进工作的全过程,报考人员报名时提供的信息和有关材料必须真实、有效。襄城县人民政府网(http://www.xiangchengxian.gov.cn/)为本次公开引进工作的专用网站,有关引进信息及相关事项,均通过该网站进行发布,请考生及时关注。
5.公开引进工作由襄城县纪委监委全程监督。
本次公开引进工作未尽事宜由中共襄城县委人才工作委员会办公室确定。
咨询电话:襄城县委人才办 0374—3999518
监督电话:驻襄城县委组织部纪检监察组 0374—3999523
中共襄城县委人才工作委员会办公室
2021年4月7日